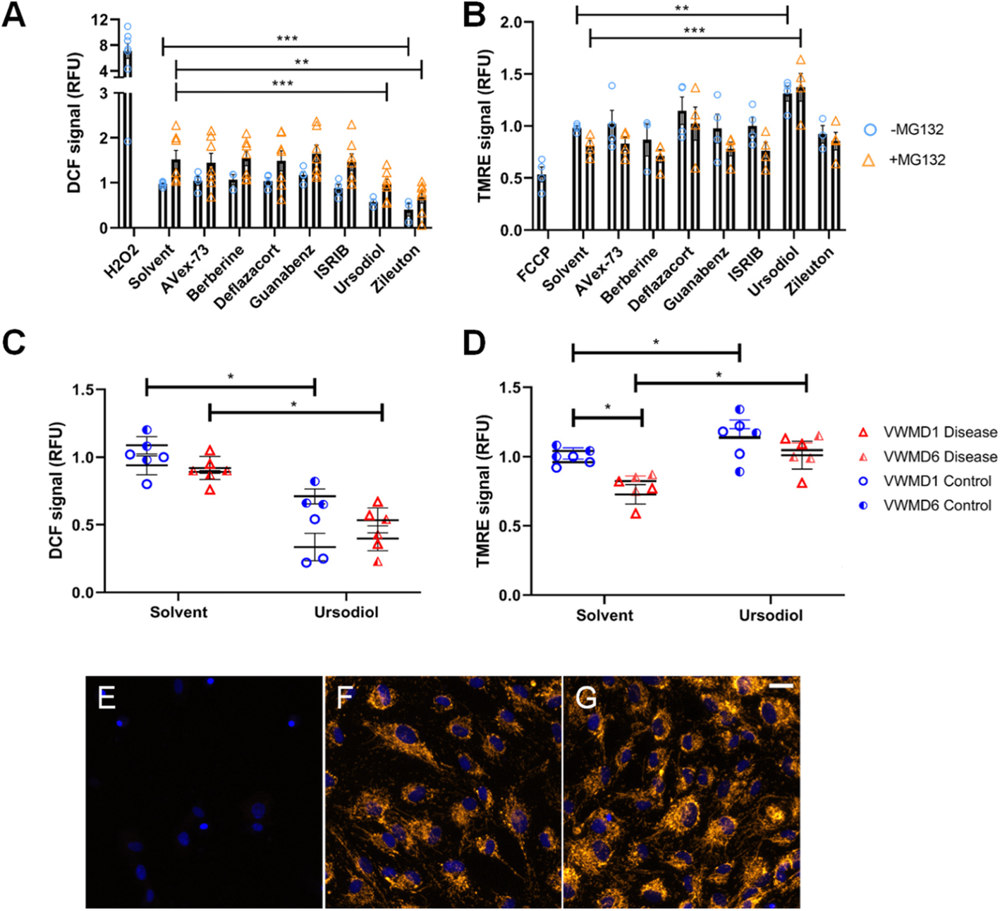
Fig. 4

Effect of candidate drugs on oxidative stress and mitochondrial membrane potential in VWMD astrocyte cell culture. VWMD1 iPSC-derived astrocytes were treated with vehicle control (DMSO; blue circle) or 0.1 μM MG132 (orange triangle) and candidate drugs for 24 h. (a) Reactive oxygen species measured via DCF fluorescence and (b) TMRE fluorescence as an indicator of mitochondrial membrane potential. Effect of ursodiol on (c) ROS generation via DCF fluorescence and (d) mitochondrial membrane potential via TMRE fluorescence in disease and control astrocyte cultures. Representative confocal fluorescence microscopy images of: (e) FCCP (protonophore, mitochondrial uncoupler, loss of TMRE fluorescence), (f) TMRE assay solvent, (g) ursodiol in VWMD1 EIF2B5R113H/A403V astrocytes (scale bar = 30 μm) (orange = TMRE; blue = Hoechst 33342 nuclear stain). For A-D individual data points represent mean ± SEM (n = 3–6); significant differences were identified by two-way ANOVA followed by Holm-Sidak posthoc test * p < 0.05, ** p < 0.01, *** p < 0.001